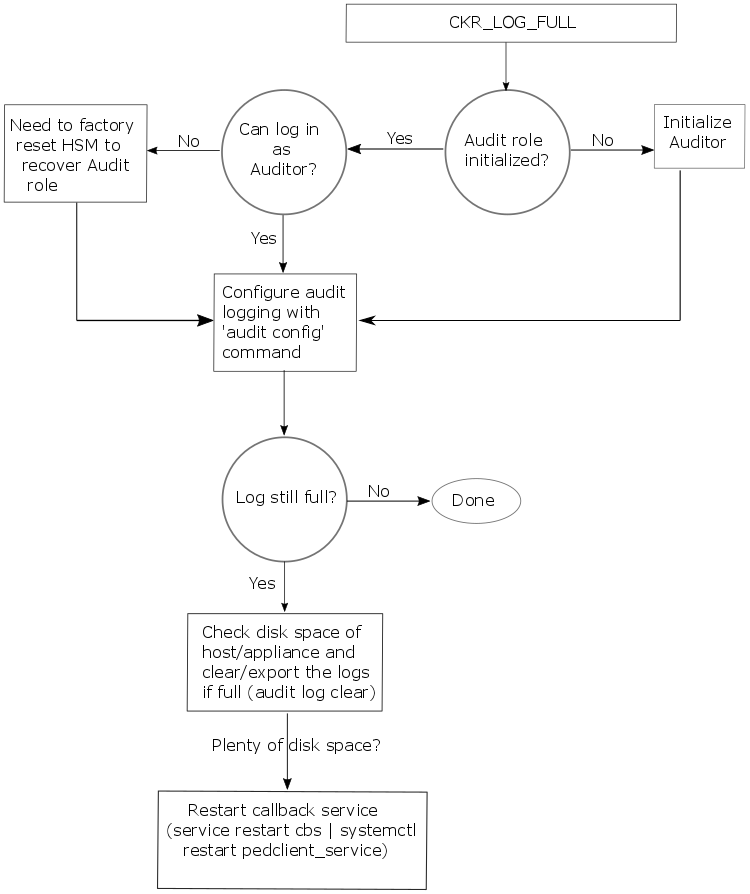
The following sequence might help for problems with audit logging, like "log full."
Customer Support Portal SafeNet Luna PCIe HSM 10.1 Product Documentation 23 January 2020 Copyright 2001-2020 Thales Group. All rights reserved.